tenbooks.ru
tenbooks.ru
Найти
Cmf116 리플
»
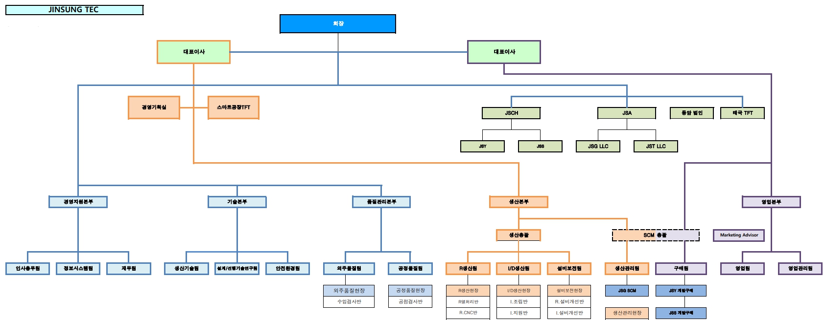
진성 티이씨
» 진성 티이씨 (94) 사진
진성 티이씨 (94) 사진
0
1
2
3
4
5
29 январь
0
0
진성 티이씨
Похожие статьи
진성 티이씨 주가 (98) 사진